-
LLM + RAG 플랫폼 논리 아키텍처IS & Audit 2025. 12. 17. 22:27
(@) LLM + RAG 플랫폼 논리 아키텍처
LLM+RAG 플랫폼은 “모델”이 아니라
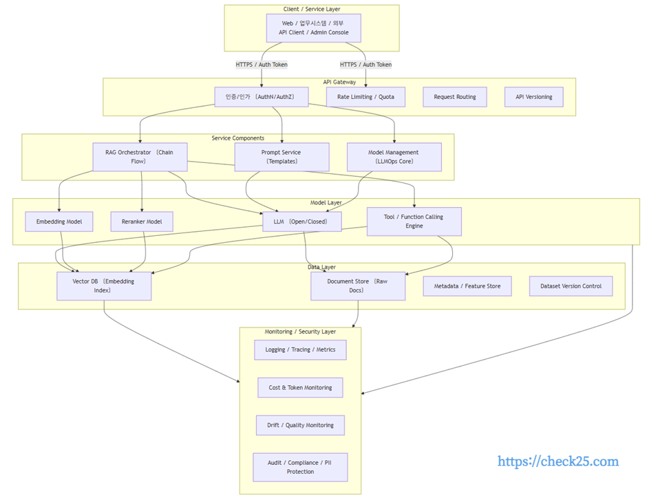
“데이터·프롬프트·운영·보안이 결합된 시스템”이다.1️⃣ LLM + RAG 플랫폼 전체 구조도 (Logical Architecture)

2️⃣ 레이어별 상세 설계 포인트
① Model Layer (모델 계층)
🎯 역할
- 실제 AI 추론이 발생하는 핵심 계층
- RAG의 “생성(Generation)”과 “의미 이해(Semantic)”를 담당
🔧 주요 구성요소
구성요소 설명 LLM 질의 응답, 요약, 추론 담당 Embedding Model 문서를 벡터로 변환 Reranker 검색 결과 재정렬 Tool / Function Engine DB조회, 계산, 외부 API 연계 📌 설계 포인트
- LLM과 Embedding 모델 분리 설계
- 모델 교체 시 API 인터페이스 불변
- Latency-sensitive vs Accuracy-sensitive 모델 분리 가능
② Data Layer (데이터 계층)
🎯 역할
- RAG의 “지식 기반(Knowledge Base)” 담당
- 검색 품질을 좌우하는 핵심 레이어
🔧 주요 구성요소
구성요소 설명 Vector DB Embedding 저장 및 유사도 검색 Document Store 원본 문서 저장 Metadata Store 출처, 권한, 버전 정보 Dataset Versioning 데이터셋 변경 이력 관리 📌 설계 포인트
- Chunk 단위 + Metadata 설계가 성능 결정
- 인덱스 재생성(rollback) 가능 구조
- 권한 기반 검색(Access-aware Retrieval)
③ RAG Orchestration Layer (RAG 제어 계층)
🎯 역할
- RAG 파이프라인의 두뇌
- 검색 → 재정렬 → 컨텍스트 구성 → 생성 흐름 제어
🔧 주요 기능
- Query 분석 및 의도 분류
- Retrieval 전략 선택 (Hybrid / Multi-hop)
- Context Window 관리
- Evidence 기반 응답 유도
📌 설계 포인트
- 파이프라인을 코드가 아닌 설정 중심으로 설계
- 실험(A/B)과 운영 분리
- 체인 단위 로그 필수
④ Prompt Service Layer (프롬프트 계층)
🎯 역할
- 프롬프트를 운영 자산으로 관리
🔧 주요 기능
- 프롬프트 템플릿 관리
- 도메인별 프롬프트 분기
- 프롬프트 + 모델 매핑
- A/B 테스트
📌 설계 포인트
- Prompt ≠ 코드
- 버전·승인·배포 개념 필수
- 결과 품질 로그와 연계
⑤ API Gateway Layer
🎯 역할
- 외부와 내부를 연결하는 단일 진입점
🔧 주요 기능
기능 설명 인증/인가 OAuth, JWT, API Key Rate Limit 과금·보안 보호 Routing 모델/API 분기 Versioning API 안정성 📌 설계 포인트
- 모델 직접 노출 금지
- API Gateway에서 비즈니스 로직 배제
- Zero Trust 접근 원칙
⑥ Model Management / LLMOps Layer
🎯 역할
- AI를 “운영 가능한 시스템”으로 만드는 핵심
🔧 주요 기능
- 모델 버전관리
- 배포/롤백
- 성능 비교
- 비용 관리
- 실험 이력 관리
📌 설계 포인트
- 재현성 확보가 최우선
- 모델/프롬프트/데이터 연계 추적
- 감리·감사 대응 필수 영역
⑦ Monitoring Layer
🎯 역할
- 품질, 비용, 안정성의 실시간 감시
🔧 주요 지표
구분 예 성능 Latency, Throughput 품질 Retrieval hit rate, hallucination 비용 Token usage, GPU cost 안정성 Error rate, timeout 📌 설계 포인트
- “느낌”이 아니라 수치로 관리
- 사용자 피드백과 연계
⑧ Security / Compliance Layer
🎯 역할
- AI 특화 보안과 규제 대응
🔧 주요 기능
- PII 탐지 및 마스킹
- Prompt Injection 방어
- 데이터 접근 통제
- Audit Log
📌 설계 포인트
- 보안은 사후가 아니라 설계 단계
- LLM 특화 위협 모델 반영 필요
25.12.17.
Horus Hawks
'IS & Audit' 카테고리의 다른 글
LLM+RAG Hybrid Query Pipeline (0) 2025.12.17 법률 RAG 시스템 KPI (0) 2025.12.13 법률 온톨로지 및 지식 그래프 구축 방안 (0) 2025.12.07