-
LLM+RAG Hybrid Query PipelineIS & Audit 2025. 12. 17. 22:39
(@) LLM+RAG Hybrid Query Pipeline
(개념 → 단계별 파이프라인 → 의사결정 로직 → 예외/품질 제어까지 포함)
Hybrid RAG의 핵심은
“검색을 섞는 것”이 아니라, “질문에 맞게 검색 전략을 바꾸는 것”이다.1️⃣ Hybrid Query Pipeline 개요
Hybrid RAG는 단일 검색 방식이 아니라
Lexical(키워드) + Semantic(임베딩) + Reranking + LLM Reasoning
을 의도 기반으로 조합하는 구조.🔑 설계 원칙
- “검색 품질이 응답 품질을 결정한다”
- Retrieval은 다단계, Generation은 최소화
- 불확실할수록 LLM보다 증거 강화
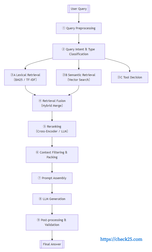
2️⃣ 전체 Hybrid Query Pipeline 구조

3️⃣ 단계별 상세 설계
① Query Preprocessing
🎯 목적
- 검색 실패의 70%는 질의 전처리 문제
🔧 처리 내용
- 불용어 제거 / 정규화
- 약어·동의어 확장
- 문장 길이 분해 (Multi-question detection)
- 금칙어·보안 필터
📌 산출물
- 정제된 Query
- 원본 Query 유지 (Audit)
② Query Intent & Type Classification
🎯 목적
- “이 질문은 검색이 필요한가? 추론이 필요한가?”
🔧 분류 예시
유형 설명 Fact Lookup 규정, 문서 근거 Procedural 절차·단계 Analytical 비교·판단 Conversational 설명형 Tool-required 계산, DB 조회 📌 설계 포인트
- 경량 LLM or Rule + LLM 혼합
- 결과는 파이프라인 분기 트리거
③A Lexical Retrieval (Sparse)
🎯 목적
- 정확한 키워드·조항·숫자 검색
🔧 방식
- BM25 / TF-IDF
- Title, Heading 가중치 부여
- Boolean Query 허용
📌 장점
- 정확도·재현성 우수
- 규정/법령/매뉴얼에 강함
③B Semantic Retrieval (Dense)
🎯 목적
- 의미 기반 검색
- 질문 표현이 문서와 다를 때 대응
🔧 방식
- Embedding → Vector DB
- Top-K (K=20~50)
- Metadata filtering (권한, 최신성)
📌 장점
- 자연어 대응
- 표현 다양성 흡수
③C Tool Decision (Optional)
🎯 목적
- 검색이 아닌 행위가 필요한 경우
🔧 예시
- 계산기
- DB 조회
- 외부 시스템 호출
📌 설계 포인트
- Tool 사용은 LLM이 아닌 사전 판별 권장
④ Retrieval Fusion (Hybrid Merge)
🎯 목적
- Sparse + Dense 결과 결합
🔧 대표 기법
방식 설명 RRF Reciprocal Rank Fusion Weighted Merge 상황별 가중치 Rule-based 문서 타입별 우선 📌 설계 포인트
- 법령/규정 → Lexical 가중 ↑
- 설명형 질문 → Semantic 가중 ↑
⑤ Reranking
🎯 목적
- Top-K 중 진짜 쓸 문서 선별
🔧 방식
- Cross-Encoder
- LLM-based reranker
- Score threshold
📌 산출물
- 최종 Top-N (N=3~8)
⑥ Context Filtering & Packing
🎯 목적
- Context Window 초과 방지
- 중복 제거
🔧 처리
- Chunk 병합
- Evidence scoring
- Metadata 유지 (출처)
📌 설계 포인트
- “많이 넣는 것”보다 “맞는 것”
⑦ Prompt Assembly
🎯 목적
- LLM이 근거 기반으로 답하도록 유도
🔧 구성
[System Prompt]
[Role & Policy]
[Retrieved Evidence]
[User Question]
[Answer Constraints]
📌 규칙
- Evidence 외 추론 금지 옵션 가능
- 출처 명시 강제
⑧ LLM Generation
🎯 목적
- 최종 응답 생성
🔧 옵션
- Temperature 낮게
- Chain-of-Thought 제한/비공개
- Tool-call 가능
⑨ Post-processing & Validation
🎯 목적
- 환각·보안·품질 통제
🔧 처리
- Evidence 미사용 응답 차단
- PII 제거
- 답변 길이/형식 검증
4️⃣ 품질 제어 & 예외 흐름
🔄 Fallback 전략
상황 대응 검색 실패 질의 재작성 후 재검색 Evidence 부족 “정보 없음” 응답 Low confidence 사용자 재질문 유도 5️⃣ 로그 & 운영 지표
📊 필수 로그
- Query → Retrieval → Rerank → Answer Trace
- Token usage
- Evidence hit rate
2025.12.17.
Horus Hawks
'IS & Audit' 카테고리의 다른 글
LLM + RAG 플랫폼 논리 아키텍처 (0) 2025.12.17 법률 RAG 시스템 KPI (0) 2025.12.13 법률 온톨로지 및 지식 그래프 구축 방안 (0) 2025.12.07